Open Menu
首页
走进科瑞凯尔
公司简介
荣誉资质
新闻动态
返回上一级
公司新闻
行业新闻
产品中心
返回上一级
电能质量综合
电气火灾消防设备电源
返回上一级
KAFD系列故障电弧探测器
KRCT系列剩余电流互感器
KRF系列电气火灾监控系统
接线端子
温度传感器
KRCT系列电流互感器
KRD系列消防设备电源监控系统
KRPMS系统
控制与保护开关
配电仪表综合
返回上一级
KRM系列智能配电仪表
KRP系列导轨式电能表
KRS系列监控系统
双电源
智能照明控制系统
终端电能质量综合治理装置
浪涌保护器
返回上一级
KRE4-B系列浪涌保护器
KRE4系列浪涌保护器
I级浪涌保护器
直流配电光伏专用浪涌保护器
在线留言
联系我们
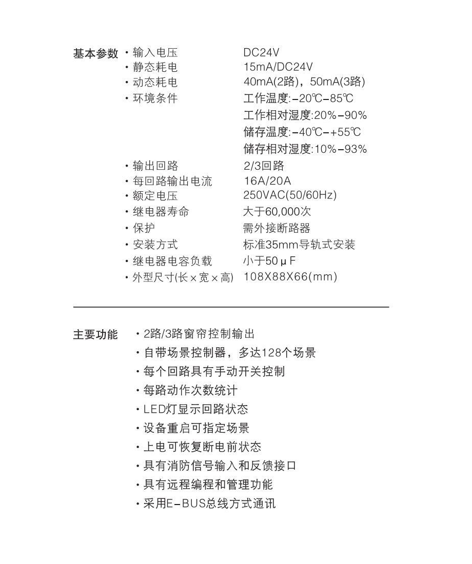
2路3路智能照明窗帘模块
产品信息
产品详情
上一页:
KR-ATS系列双电源自动转换开关
下一页:
直流配电光伏专用浪涌保护器
首页
拨号联系
在线留言
地图联系